Room 322 - Escape Game en Réalité Virtuelle
Le projet
Dans le cadre de ce projet scolaire de groupe, notre objectif était de créer un Escape Game en réalité virtuelle, dans une des salles de l'IUT. Nous avons pris pour thème de la mystérieuse chambre 322 de l’Hôtel ZaZa. Cette chambre, réputée pour son atmosphère lugubre et inquiétante, n'est accessible que par hasard, et les visiteurs qui y sont conduits ressentent une angoisse palpable. Le scénario du jeu impliquait que le joueur soit enfermé dans cette chambre, avec pour mission de s'en échapper avant que la folie ne s'empare de lui.
Mon rôle
Je me suis concentré sur la modélisation 3D complète de la chambre et son intégration dans Unity, incluant la création et l'application de textures, l'ajout de shaders, et l'optimisation des modèles pour la VR. En amont, j'ai du réaliser des mesures afin d'avoir une salle à taille réel.
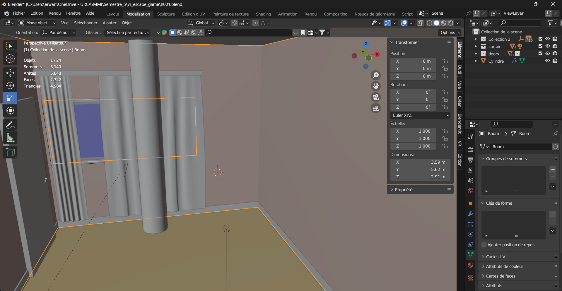
Modélisation 3D avec Blender
La première étape de mon travail a été de concevoir les éléments 3D de la pièce dans Blender. J'ai modélisé chaque détail, des murs bétonnés aux objets comme le lit et les tableaux angoissants. Chaque objet a été conçu avec une taille réel. Une fois les modèles terminés, j'ai procédé à l'application des textures et à la création des shaders, en utilisant des images 4K pour simuler des matériaux réalistes, comme le bois par exemple.
Exemple

Modélisation de la commmode

Modélisation du lit

Modélisation de la salle
Exportation et Importation dans Unity
Une fois les modèles terminés dans Blender, je les ai exportés au format .FBX . Dans Unity, j'ai importé ces fichiers et vérifié que les matériaux et les textures étaient correctement intégrés. Le défi consistait à s'assurer que les modèles s'intégraient bien dans l'environnement VR sans perte de détail ou de performance liée aux textures.
Conclusion
Ce projet m'a offert l'occasion d'amélioré mes compétences en Blender, mais aussi approfondir ma compréhension d'Unity, notamment en matière d'optimisation pour la réalité virtuelle.
Découvrez le projet en détail, Room 322.
Démo
Galerie









